首页
关于
案例
微信小程序
服务
资讯
联系
400-809-5859
中网团队
公司新闻
行业资讯
微信营销
网站优化
百度爱采购问题解答
帮助中心
gov.cn域名如何做解析?
“GOV.CN域名解析修改流程”如下:1、GOV.CN域名在首次设置域名解析以及每次修改域名解析时,需要书面申请;...
2010-11-04
域名解析为什么不能实时生效?
有些公司的域名解析实时生效,具体原因是采用用户直接修改DNS后台数据的方式,即用户通过WEB页面修改的和DNS服务...
2010-11-04
域名解析设置后什么时间生效?
如果您的域名在万网注册,并且选择使用万网的DNS服务器,您进行域名解析操作时的生效时间如下:1 添加新的解析记录 ...
2010-11-04
CN英文域名、国内中文域名注册申请表
根据中国互联网络信息中心《关于进一步加强域名注册信息审核工作的公告》要求,为了保证您的域名权益和有效使用,您在注...
2010-11-04
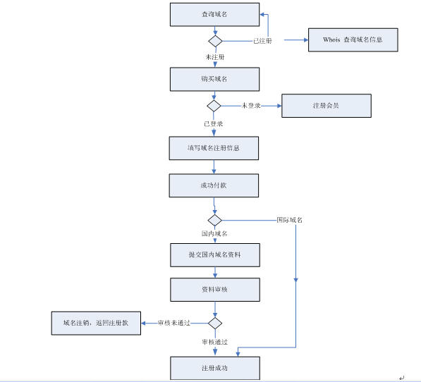
中网域名注册流程
...
2010-11-04
PHP不运行处理方法
NT平台实现PHP环境有很多种方法,专享主机是使用的是fastcgi方式,如果您发现专享主机默认设置的PHP环境不...
2010-11-04
新增网站备案指南
第1步:登录备案系统第2步:点击”备案管理” 第3步:点击“新增网站” 第4步:请按照提示输入相关产品信息第5步:...
2010-11-04
虚拟主机如何办理升级业务
升级原因:升级后,您的主机功能更全,更稳定。譬如您现在申请的是专业个人型主机,现想增加留言板功能,因专业个人型主机...
2010-11-04
主机的开通流程
...
2010-11-04
<<
3
4
5
6
>>
尾页
温州市中网计算机技术服务有限公司
地 址:温州市温州大道展宏大厦B幢6层
投诉邮件:lvwq@wzzw.com
总机:0577-86001777 86001888
传真:0577-86001222
客服中心:0577-86000688、86000520
免费咨询热线
400-809-5859
技术支持:0577-86000620
手机站
微信
温州市中网计算机技术服务有限公司 版权所有 © 2000-2019 浙B2-20100086-7
百度统计
浙公网安备 33030202000971号
SHARE: